Product Summary
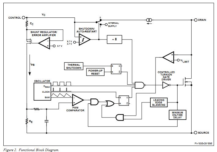
The TOP223Y is a three-terminal off-line pwm switch. The TOP223Y extends the power range from 100W to 150W for 100/115/230 VAC input and from 50W to 90W for 85-265 VAC universal input. This brings TOPSwitch technology advantages to many new applications, i.e. TV, Monitor, Audio amplifiers, etc. Many significant circuit enhancements that reduce the sensitivity to board layout and line transients now make the design even easier. The standard 8L PDIP package option reduces cost in lower power, high efficiency applications. The internal lead frame of this package uses six of its pins to transfer heat from the chip TOP223Y directly to the board, eliminating the cost of a heat sink. The TOP223Y TOPSwitch incorporates all functions necessary for a switched mode control system into a three terminal monolithic IC: power MOSFET, PWM controller, high voltage start up circuit, loop compensation and fault protection circuitry.
Parametrics
TOP223Y absolute maxing ratings: (1)Drain Voltage: -0.3 to 700 V; (2)Drain Current Increase (DID) in 100 ns except during blanking time: 0.1 × ILIMIT(MAX); (3)Control Voltage: -0.3 V to 9 V; (4)Control Current: 100 mA; (5)Storage Temperature: -65 to 125 ℃; (6)Operating Junction Temperature: -40 to 150 ℃; (7)Lead Temperature: 260 ℃; (8)Thermal Impedance: Y Package: (θJA): 70 ℃/W; (θJC): 2 ℃/W; P/G Package: (θJA): 45 ℃/W; 35 ℃/W; (θJC): 5 ℃/W.
Features
TOP223Y features: (1)Lowest cost, lowest component count switcher solution; (2)Cost competitive with linears above 5W; (3)Very low AC/DC losses-up to 90% efficiency; (4)Built-in Auto-restart and Current limiting; (5)Latching Thermal shutdown for system level protection; (6)Implements Flyback, Forward, Boost or Buck topology; (7)Works with primary or opto feedback; (8)Stable in discontinuous or continuous conduction mode; (9)Source connected tab for low EMI; (10)Circuit simplicity and Design Tools reduce time to market.
Diagrams

| Image | Part No | Mfg | Description | ![]() |
Pricing (USD) |
Quantity | ||||||||||||
|---|---|---|---|---|---|---|---|---|---|---|---|---|---|---|---|---|---|---|
![]() |
![]() TOP223Y |
![]() Power Integrations |
![]() AC/DC Switching Converters 30W 85-265 VAC 50W100/115/230 VAC |
![]() Data Sheet |
![]() Negotiable |
|
||||||||||||
![]() |
![]() TOP223YN |
![]() Power Integrations |
![]() AC/DC Switching Converters 30W 85-265 VAC 50W100/115/230 VAC |
![]() Data Sheet |
![]()
|
|
||||||||||||
(China (Mainland))









