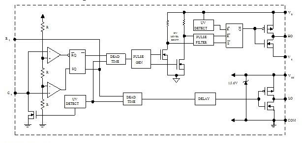
Product Summary
The IR2155 is a high voltage, high speed, self-os-cillating power MOSFET and IGBT driver with both highand low side referenced output channels. ProprietaryHVIC and latch immune CMOS technologies enableruggedized monolithic construction.The front end fea-tures a programmable oscillator which is similar to the555 timer. The output drivers feature a high pulse cur-rent buffer stage and an internal deadtime designed forminimum driver cross-conduction. Propagation delaysfor the two channels are matched to simplify use in50% duty cycle applications. The floating channel canbe used to drive an N-channel power MOSFET or IGBT.
Parametrics
IR2155 absolute maximum ratings: (1)VLO Low Side Output Voltage: -0.3 V to VCC + 0.3 V; (2)VRT RT Voltage: -0.3 V to VCC + 0.3 V; (3)VCT CT Voltage: -0.3 V to VCC + 0.3 V; (4)ICC Supply Current: 25 mA; (5)IRT RT Output Current: -5 mA to 5 mA; (6)dVs/dt Allowable Offset Supply Voltage Transient: 50 V/ns; (7)PD Package Power Dissipation @ TA ≤ +25℃: 1.0 W; (8)RθJA Thermal Resistance, Junction to Ambient: 125℃/ W; (9)TJ Junction Temperature: 150℃; (10)TS Storage Temperature: -55℃ to 150℃; (11)TL Lead Temperature (Soldering, 10 seconds): 300℃.
Features
IR2155 features: (1)Floating channel designed for bootstrap operation; (2)Fully operational to +600V; (3)Tolerant to negative transient voltage; (4)dV/dt immune; (5)Undervoltage lockout; (6)Programmable oscillator frequency; (7)Matched propagation delay for both channels; (8)Micropower supply startup current of 125 μA typ; (9)Low side output in phase with RT.
Diagrams

| Image | Part No | Mfg | Description | ![]() |
Pricing (USD) |
Quantity | ||||||
|---|---|---|---|---|---|---|---|---|---|---|---|---|
![]() |
![]() IR2155PBF |
![]() International Rectifier |
![]() Power Driver ICs |
![]() Data Sheet |
![]()
|
|
||||||
![]() |
![]() IR2155 |
![]() |
![]() IC DRVR HALF BRDG SELF-OSC 8-DIP |
![]() Data Sheet |
![]() Negotiable |
|
||||||
(China (Mainland))










