Product Summary
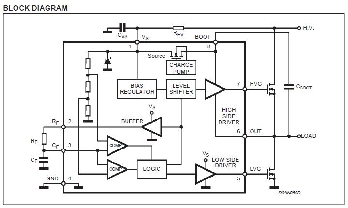
The L6569 is a high voltage half bridge driver with built in oscillator. The frequency of the oscillator can be programmed using external resistor and capacitor. The internal circuitry of the L6569 allows it to be driven also by external logic signal. The output drivers are designed to drive external nchannel power MOSFET and IGBT. The internal logic of the L6569 assures a dead time [typ. 1.25ms] to avoid crossconduction of the power devices.
Parametrics
L6569 absolute maximum ratings: (1)Supply Current: 25 mA; (2)Oscillator Resistor Voltage: 18 V; (3)Low Side Switch Gate Output: 14.6 V; (4)High Side Switch Source Output: -1 to VBOOT - 18 V; (5)High Side Switch Gate Output: -1 to VBOOT V; (6)Floating Supply Voltage: 618 V; (7)Floating Supply vs OUT Voltage: 18 V; (8)VBOOT Slew Rate (Repetitive): ± 50 V/ns; (9)VOUT Slew Rate (Repetitive): ± 50 V/ns; (10)Storage Temperature: -40 to 150 ℃; (11)Junction Temperature: -40 to 150 ℃; (12)Ambient Temperature (Operative): -40 to 125 ℃.
Features
L6569 features: (1)high voltage rail up to 600V; (2)BCD off line technology; (3)internal bootstrap diode structure; (4)15.6V zener clamp on VS; (5)driver current capability: sink current = 270mA, source current = 170mA; (6)very low start up current: 150mA; (7)under voltage lockout with hysteresis; (8)programmable oscillator frequency; (9)dead time 1.25ms; (10)dV/dt Immunity up to ±50V/ns; (11)ESD protection.
Diagrams

| Image | Part No | Mfg | Description | ![]() |
Pricing (USD) |
Quantity | ||||||||||||
|---|---|---|---|---|---|---|---|---|---|---|---|---|---|---|---|---|---|---|
![]() |
![]() L6569D |
![]() STMicroelectronics |
![]() Power Driver ICs Hi-Volt Half Bridge |
![]() Data Sheet |
![]()
|
|
||||||||||||
![]() |
![]() L6569D013TR |
![]() STMicroelectronics |
![]() Power Driver ICs Hi-Volt Half Bridge |
![]() Data Sheet |
![]()
|
|
||||||||||||
![]() |
![]() L6569AD013TR |
![]() STMicroelectronics |
![]() Power Driver ICs Hi-Volt Half Bridge |
![]() Data Sheet |
![]()
|
|
||||||||||||
![]() |
![]() L6569AD |
![]() STMicroelectronics |
![]() Power Driver ICs Hi-Volt Half Bridge |
![]() Data Sheet |
![]()
|
|
||||||||||||
![]() |
![]() L6569A |
![]() STMicroelectronics |
![]() Power Driver ICs Hi-Volt Half Bridge |
![]() Data Sheet |
![]()
|
|
||||||||||||
![]() |
![]() L6569 |
![]() STMicroelectronics |
![]() Power Driver ICs Hi-Volt Half Bridge |
![]() Data Sheet |
![]()
|
|
||||||||||||
(China (Mainland))









