Product Summary
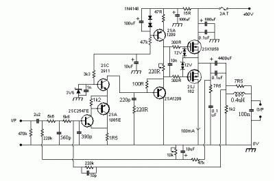
The J162 is a Mosfet Power Amplifier. That design was already so good there seemed no reason to look for improvements, but the high open-loop distortion at 20kHz and the resulting triangular error voltage extracted suggested that the non-linear mosfet capacitance was responsible for almost all the distortion, and although the closed-loop distortion remains below 0.01% this could easily be reduced further by driving the mosfets from a lower impedance just by adding an emitter-follower. The J162 is evolved from the previous 6 transistor mosfet amplifier.
Diagrams

(China (Mainland))






