Product Summary
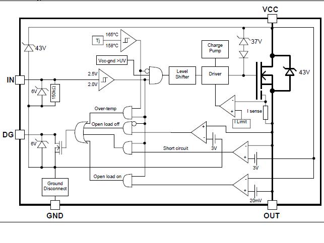
The IPS6011SPBF is an intrlligent power high side switch. It is for use in a high side configuration. The IPS6011SPBF features short circuit, over-temperature, ESD protection, inductive load capability and diagnostic feedback.The IPS6011SPBF will automatically restart after the junction has cooled 7℃ below the Tshutdown value.
Parametrics
IPS6011SPBF absolute maximum ratings: (1)Vout Maximum output voltage: Vcc-35 V to Vcc+0.3 V; (2)Voffset Maximum logic ground to load ground offset: Vcc-35 V to Vcc+0.3 V; (3)Vin Maximum input voltage: -0.3 V to 5.5 V; (4)Vcc max. Maximum Vcc voltage: 36 V; (5)Vcc cont. Maximum continuous Vcc voltage: 28 V; (6)Vcc sc. Maximum Vcc voltage with short circuit protection: 24 V; (7)Iin max. Maximum IN current: -3 mA to 10 mA; (8)Idg max. Maximum diagnostic output current: -3 mA to 10 mA; (9)Vdg Maximum diagnostic output voltage: -0.3 V to 5.5 V; (10)Tj max. Max. storage & operating temperature junction temperature: -40℃ to 150℃; (11)Tsoldering Soldering temperature (10 seconds): 300℃.
Features
IPS6011SPBF features: (1)Over temperature shutdown (with auto-restart); (2)Short circuit protection (current limit); (3)Reverse battery protection (turns On the MOSFET); (4)Full diagnostic capability (short circuit to battery); (5)Active clamp; (6)Open load detection in On and Off state; (7)Ground loss protection; (8)Logic ground isolated from power ground; (9)ESD protection.
Diagrams

| Image | Part No | Mfg | Description | ![]() |
Pricing (USD) |
Quantity | ||||||||||||
|---|---|---|---|---|---|---|---|---|---|---|---|---|---|---|---|---|---|---|
![]() |
![]() IPS6011SPBF |
![]() International Rectifier |
![]() Power Driver ICs 40V 5A |
![]() Data Sheet |
![]()
|
|
||||||||||||
| Image | Part No | Mfg | Description | ![]() |
Pricing (USD) |
Quantity | ||||||||||||
![]() |
![]() IPS6011RPBF |
![]() International Rectifier |
![]() Power Driver ICs 40V 5A OTHER |
![]() Data Sheet |
![]()
|
|
||||||||||||
![]() |
![]() IPS6011RTRLPBF |
![]() International Rectifier |
![]() Power Switch ICs - Power Distribution |
![]() Data Sheet |
![]()
|
|
||||||||||||
![]() |
![]() IPS6011RTRRPBF |
![]() International Rectifier |
![]() Power Switch ICs - Power Distribution |
![]() Data Sheet |
![]()
|
|
||||||||||||
![]() |
![]() IPS6011SPBF |
![]() International Rectifier |
![]() Power Driver ICs 40V 5A |
![]() Data Sheet |
![]()
|
|
||||||||||||
![]() |
![]() IPS6011STRLPBF |
![]() International Rectifier |
![]() Power Switch ICs - Power Distribution |
![]() Data Sheet |
![]()
|
|
||||||||||||
![]() |
![]() IPS6011STRRPBF |
![]() International Rectifier |
![]() Power Switch ICs - Power Distribution |
![]() Data Sheet |
![]()
|
|
||||||||||||
(China (Mainland))









